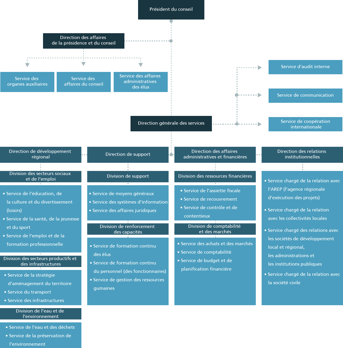
Vous etes ici: >MOT DU PRÉSIDENT>ORGANISATION DE L'ADMINISTRATION DE LA REGION